Section 42 Complaint Process before the Security Intelligence Review Committee (SIRC)
Presented to:
Personnel Screening and Investigations,
Canadian Industrial Security Directorate
Presented by:
Chantelle Bowers
Deputy Executive Director and General Counsel
Shayna Stawicki
Registrar
November 7, 2017
SIRC 101: General Overview of SIRC
Mandate, History, SIRC Committee, SIRC Staff, Core Functions, Annual Report
History
Both the Canadian Security Intelligence Service (“CSIS,” or “the Service”) and the Security Intelligence Review Committee (“the Committee” or “SIRC”) were established in response to abuses by the RCMP Security Service.
McDonald Commission (1981): Called for greater control and accountability of Canada’s security intelligence activities
CSIS Act (1984): Legislation that created CSIS, which reports to the Minister of Public Safety and Emergency Preparedness, and SIRC, which reports to Parliament.
Mandate
SIRC is an independent external review body that provides assurance to Parliament, and by extension to all Canadians, that CSIS investigates and reports on threats to national security in a manner that respects the law and the rights of Canadians.
With the sole exception of Cabinet confidences, the CSIS Act gives SIRC the right to have “access to any information under the control of the Service,” regardless of how sensitive or highly classified that information may be.
SIRC is not involved in day-to-day operations of the Service but has developed a comprehensive understanding of the Service's activities.

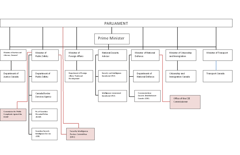
Text Version
- PARLIAMENT
- Prime Minister
- Minister of Justice and Attorney General
- Department of Justice Canada
- Minister of Public Safety
- Commission for Public Complaints Against the RCMP
- Department of Public Safety
- Canada Border Services Agency
- Royal Canadian Mounted Police (RCMP)
- Canadian Security Intelligence Service (CSIS)
- Security Intelligence Review Committee (SIRC)
- Minister of Foreign Affairs
- Department of Foreign Affairs, Trade and Development
- National Security Advisor
- Security and Intelligence Secretariat (PCO)
- Intelligence Assessment Secretariat (PCO)
- Minister of National Defence
- Department of National Defence
- Communications Security Establishment Canada (CSEC)
- Office of CSE Commisioner
- Minister of Citizenship and Immigration
- Citizenship and Immigration Canada
- Minister of Transport
- Transport Canada
- Minister of Justice and Attorney General
- Prime Minister
About the Committee
- Independent committee at arm’s length from Government;
- Three to five “eminent Canadians” who serve part-time for a five-year term, supported by approximately 30 full-time employees;
- Members of the Privy Council, not members of the House or Senate; and
- Appointed by the Governor in Council after consultation by the Prime Minister, the Leader of the Opposition and the leader of each party with at least 12 seats in the House of Commons.
2017-2018 Committee Members
Pierre Blais, P.C., Chair – Appointed May 1st 2015
Former Chief Justice of the Federal Court of Appeal and former Cabinet Minister
L. Yves Fortier, P.C., C.C., O.Q, Q.C. – Appointed August 8th 2013
Former Ambassador and Permanent Representative to the United Nations in New York and former President of the Security Council of the United Nations.
Ian Holloway, P.C., C.D, Q.C. – Appointed January 30th 2015
Dean of Law at the University of Calgary
Marie-Lucie Morin, C.M., P.C. – Appointed May 1st 2015
Former National Security Advisor
Gene McLean, P.C. – Appointed March 7th 2014
Security consultant, former RCMP Officer and former Vice President and Chief Security Officer for TELUS Corporation.
SIRC Staff
- full-time employees including research staff, lawyers, a registrar and administrative staff who support the Committee and ensure daily operations;
- Individuals from different academic and professional backgrounds who all have extensive experience in handling the most sensitive national security issues.
Why have a SIRC?
SIRC has been providing impartial and objective retrospective review of CSIS’s activities for more than 30 years. Our principal role is to advise the Service and those bodies of government that direct it; our reviews and complaints decisions often include findings or recommendations that may help these bodies to modify policies and procedures as needed.
- Complete independence/autonomy
- Professional, highly specialized expertise – the only review body with the expertise to properly review CSIS
- Valuable contributor to the national security community
Bill C-59 – National Security Intelligence Review Agency (NSIRA)
- Introduced June 20, 2017 (First Reading in House of Commons)
- Changes to national security framework, including to CSIS Act and SIRC, as well as CSEand OCSEC
- Enhancements to accountability, new oversight and accountability measures:
- National Security and Intelligence Review Agency
- Intelligence Commissioner
- Transparency
Bill C-59 – National Security Intelligence Review Agency (NSIRA)
- New single body to review all national security and intelligence activities of any government institution for compliance with law and ministerial direction, and to determine whether activities were reasonable and necessary
- Replaces SIRC and OCSEC; however, CSIS and CSE will remain subject of dedicated NSIRA review
- Like SIRC, with few exceptions, NSIRA will have complete access to all information relating to national security and intelligence
- Will complement the National Security and Intelligence Committee of Parliamentarians (NSICOP); NSIRA will focus on detailed review and compliance work and NSICOP will focus on broader framework
SIRC has three core functions:
- Carrying out in-depth reviews of CSIS’s activities;
- Conducting investigations; and
- Certifying the CSIS Director’s Annual Report to the Minister of Public Safety and Emergency Preparedness.
1. Reviews
On average, SIRC conducts approximately twelve in-depth reviews of CSIS’s activities and operations per year.
When viewed together and over time, these provide a broad picture of Canada’s security intelligence landscape. The information and recommendations garnered from these reviews can impact CSIS’s current and future operations.
An edited summary of each review and CSIS’s response is included in SIRC’s Annual Report to Parliament. Selected reviews are also available on SIRC’s website: www.sirc-csars.gc.ca
SIRC’s reviews consider:
- Developments in Canadian security intelligence and national priorities;
- New directions/initiatives by CSIS;
- The potential for particular activities to infringe upon individual rights and freedoms;
- Issues identified through complaints; and
- The CSIS’s Director’s annual report to the Minister of Public Safety.
2. Investigations
SIRC conducts investigations in the following instances:
- Complaints about “any act or thing done by the Service” (Section 41 of the CSIS Act);
- Complaints about denials or revocations of security clearances to federal government employees and contractors (Section 42 of the CSIS Act); and
- Far less frequently, in relation to referrals from the Canadian Human Rights Commission or the Citizenship Act.
About Investigations
- SIRC must have the jurisdiction (as per the CSIS Act) to investigate the complaint;
- Complaints are investigated through a quasi-judicial hearing presided over by a Committee member, assisted by SIRC’s staff and legal team;
- Hearings are conducted in private. In the event that either party needs to present evidence of a classified nature, an ex parte hearing is held; and
- Upon completion of the investigation, a report is provided to the Director of CSIS and to the Minister of Public Safety, and a declassified version is sent to the complainant.
3. Certification of the CSIS Director’s Annual Report
- The CSIS Act requires the CSIS Director to provide a classified annual report to the Minister of Public Safety that describes the Service’s operational activities; and
- SIRC is required to give assurances regarding the legality, reasonableness and necessity of the Service’s operational activities as reported to the Minister in the CSIS Director’s letter.
The Certificate must include:
- An assessment of SIRC’s satisfaction with the Director’s report;
- Whether the operational activities described complied with the CSIS Act and Ministerial Directives; and
- Whether any of the operational activities described involved an unreasonable or unnecessary exercise of CSIS’s powers.
Findings and Recommendations
- Each year, SIRC requests an update from CSIS on the recommendations arising from the previous year’s reviews and complaints decisions.
- Although SIRC’s recommendations are non-binding, the Service typically implements a vast majority of the recommendations.
- SIRC tracks the implementation of its recommendations in its Annual Report.
The 2016-2017 Annual Report, tabled in October 2017, contains:
- Information on the certification of the CSIS Director’s report;
- Unclassified summaries of our reviews and complaints investigations; and
- Our recommendations to CSIS and CSIS’s responses.
Under the CSIS Act, SIRC must submit its Annual Report to the Minister of Public Safety and Emergency Preparedness no later than September 30th. The Minister must then table SIRC’s report in Parliament within 15 days of the House sitting.
Section 42 Complaints Process
Phases and Steps of SIRC Investigations
Key Takeaways
- Demystifying the SIRC Process:
Better understanding of the s. 42 complaint process at SIRC - Understanding your role as a DSO/ member of the security community during the conduct of a SIRC s. 42 investigation
Governing Legislation and Policies for Section 42 Complaints at SIRC:
- CSIS Act
- SIRC Rules of Procedure
- TBS’s Policy on Government Security (PGS)
**Standard on Security Screening (SSS)
Section 42(1) of the CSIS Act states:
“Where, by reason only of the denial of a security clearance required by the Government of Canada, a decision is made by a deputy head to deny employment to an individual or to dismiss, demote or transfer an individual or to deny a promotion or transfer to an individual, the deputy head shall send, within ten days after the decision is made, a notice informing the individual of the denial of the security clearance.”
*What is the purpose of a SIRC s. 42 investigation?
Scope of SIRC’s Jurisdiction
Does SIRC have jurisdiction to investigate:
- Security Clearances: YES
- Reliability Statuses: NO
- Site Accesses: YES, but traditionally not per s. 42
**Be mindful of the difference between security clearance vs reliability status
SIRC STEPS OF INVESTIGATIONS
Step 1: SIRC receives intake
Step 2: Complaint deemed received
Step 3: Representations on Jurisdiction
Step 4: Preliminary Review done by SIRC
Step 5: Designated SIRC member determines whether SIRC has jurisdiction
Step 6: Once SIRC has determined that it has jurisdiction, all parties will be advised of:
- The determination of jurisdiction,
- The presiding SIRC member assigned,
- The requirements of section 48 of the CSIS Act and
- Complainant’s right to hearing
Step 7: Statement of Circumstances
- SIRC requests disclosure from DH
Step 8: Ex Parte Hearing
- Quasi-judicial nature
- Who is allowed in hearing room?
- Summary of Evidence
Step 9: In Camera Hearing
- How is it different from an ex parte hearing?
- Pre-hearing conference
- Oral hearing vs written hearing
- Transcripts
Step 10: Final Submissions
- Once the evidence phase is complete, SIRC will send the parties letters to request their final submissions. CSIS and the DH are to provide their final submissions first.
Step 11: Final Report
- Findings and recommendations
CHALLENGING SIRC’S DECISION
What if the Deputy Head disagrees with SIRC’s recommendation(s)?
What if a Complainant disagrees with SIRC’s recommendation(s)?
Questions?
- Date modified: